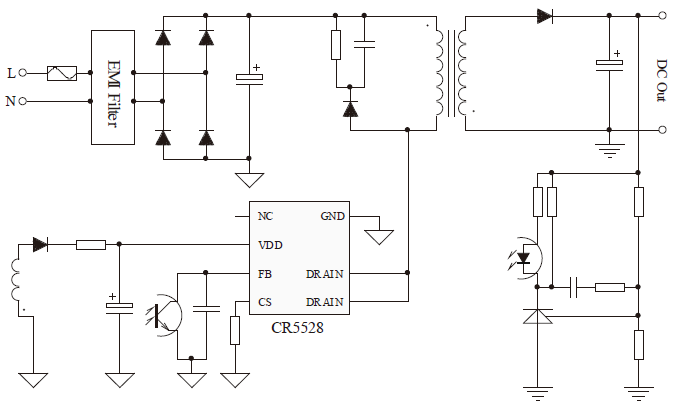
CR5528

拓扑结构 : SSR
最大功率 : ≤15W~18W
内置类型 : MOS
功率管 : 内置
功率管耐压 : 650V
待机功耗 : <30mW
封装 : DIP-7L
产品详情

主要特点


  • 内置高压功率开关MOSFET

  • 待机<30mW,快速启动、省启动电阻

  • 内置65kHz固定PWM频率、效率均衡技术

  • 频率抖动技术改善了EMI特性

  • 内置软启动,以减小MOSFET开关应力

基本应用


  • AC/DC电源适配器

  • 台灯电源适配器

选型参考

CR5528选型参考.png

典型应用图


CR5528.png